○大月市転入子育て世帯家賃助成金交付要綱
平成27年3月27日
告示第30号
(趣旨)
第1条 この要綱は、本市に転入してきた子育て世帯の定住促進及び地域の活性化に資するため、民間賃貸住宅等の居住に係る経費の一部を予算の範囲内において助成する大月市転入子育て世帯家賃助成金(以下「助成金」という。)について、大月市補助金等交付規程(昭和43年大月市訓令第3号)に定めるもののほか、必要な事項を定めるものとする。
(1) 転入子育て世帯 交付申請をする日において、本市に転入し、住民基本台帳法(昭和42年法律第81号)に基づく本市の住民基本台帳に記録されている高校3年生以下の者を含む世帯をいう。
(2) 民間賃貸住宅等 転入子育て世帯が自己の居住の用に供するために、賃貸借契約を締結した市内の住宅をいう。ただし、次に掲げるものは除く。
ア 公営住宅及び雇用促進住宅(特定公共賃貸住宅及び地域優良賃貸住宅を除く)
イ 社宅、官舎、寮等の給与住宅
ウ 借上公共賃貸住宅
エ 申請者の1親等の親族が所有している住宅及び賃貸住宅
オ 短期賃貸住宅(賃貸借契約の期間が1年未満の住宅をいう。)
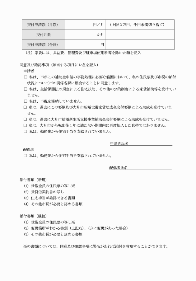
(3) 家賃 賃貸借契約に定められた賃借料の月額をいう。ただし、共益費、管理費、駐車場使用料その他の直接住宅の賃貸料とはならないものを除いた額とする。
(4) 子ども 助成金の申請時において、助成金の交付を受けようとする者(以下「申請者」という。)が扶養する高校生以下の者をいう。
(5) 若者世帯 助成金の交付申請時において、夫婦のいずれかが29歳以下の世帯をいう。
(対象世帯)
第3条 この要綱による助成金を受けることのできる世帯は、転入子育て世帯で、次の各号に掲げる要件のいずれにも該当する世帯とする。
(1) 平成27年4月1日以降、新たに賃貸借契約を締結して大月市に転入し、市内の民間賃貸住宅等に入居した世帯。ただし、本市から転出後、1年に満たない期間内に再度転入した世帯を除く。
(2) 生活保護法(昭和25年法律第144号)の規定による住宅扶助、その他の公的制度による家賃補助等を受けていないこと。
(3) 市税等を滞納していないこと。
(4) この要綱による助成及び大月市新婚世帯家賃助成金交付要綱(平成27年大月市告示第28号)による助成を受けたことがないこと。
(5) 大月市結婚新生活支援事業補助金交付要綱(令和4年大月市告示第10号)による助成を受けないこと。
(助成金の額及び対象期間等)
第4条 助成金の月額は、次に掲げる額の合計額とし、20,000円を上限とする。
(1) 家賃から住宅手当を控除した額に2分の1を乗じた額とする。ただし、15,000円を限度とし、1,000円未満は切り捨てるものとする。
(2) 別表に掲げる加算ごとの要件に該当するものの加算額を合算した額
2 助成金の対象期間は、助成開始月から24箇月を限度とする。
(助成金交付申請)
第5条 申請者は、賃貸借契約の締結者とし、大月市転入子育て世帯家賃助成金交付申請書(新規・継続)(様式第1号。以下「申請書」という。)に次に掲げる書類を添えて市長に提出するものとする。
(1) 世帯全員の住民票の写し
(2) 賃貸借契約書の写し
(3) 住宅手当が確認できる書類
(4) その他市長が必要と認める書類
2 助成金の請求は、原則として年2回とし、4月から9月までの分については、9月1日から末日までの間に、10月から翌年3月までの分については、翌年の3月1日から同月末までの間に行うものとする。ただし、助成金対象期間が終了する場合及び助成金の取消し等の事由が生じた場合にあっては、この限りではない。
3 市長は、当該助成金の対象期間中に、請求書の提出があったときは、内容を審査の上、助成金の交付を行うものとする。ただし、助成金の取消し等の事由が生じた場合にあっては、当該事由が生じた日の属する月の前月まで交付するものとする。
(交付決定の取消し)
第9条 市長は、助成金の受給者が次の各号のいずれかの該当する事由が生じたときは、当該助成金の交付を取り消すものとする。
(2) 他の住所へ転居したとき。ただし、新たに市内の民間賃貸住宅等に転居し、その世帯が第3条に規定する要件を満たす場合には、再度届出を提出することにより、継続して助成を受けることができるものとする。この場合、助成金の支給は、残りの回数とする。
(3) 虚偽の方法により助成金の交付を受けたとき。
(4) その他市長が取消しを相当と認める事由があったとき。
(その他)
第12条 この要綱に定めるもののほか、必要な事項は、市長が別に定める。
附則
(施行期日)
第1条 この告示は、平成27年4月1日から施行する。
(この要綱の失効)
第2条 この告示は、令和10年3月31日限り、その効力を失う。ただし、同日までに行われた第6条に規定する交付決定された助成金については、同日後もなおその効力を有する。
附則(平成28年3月24日告示第14号)
この告示は、公布の日から施行し、改正後の大月市転入子育て世帯家賃助成金交付要綱の規定は、平成27年4月1日から適用する。
附則(令和2年3月9日告示第11号)
この告示は、令和2年4月1日から施行する。
附則(令和5年9月1日告示第61号)
この告示は、公布の日から施行する。
附則(令和7年3月12日告示第14号)
この告示は、令和7年3月31日から施行する。
附則(令和7年6月19日告示第48号)
この告示は、公布の日から施行する。
別表(第4条関係)
加算 | 要件 | 助成金の額 |
子ども加算 | 申請時において、申請者が扶養する高校生以下の者がいること。ただし、対象期間は卒業年度の3月末日までとする。 | 第2子以降の子ども1人当たり月額5,000円 |
若者世帯加算 | 申請時において、夫婦のいずれかが29歳以下満であること。ただし、対象期間は30歳の誕生月の末日までとする。 | 月額5,000円 |






